If 2024 was the year of AI, 2025 was the year of AI agents. Investors went wild for them, with record amounts of funding flowing into the sector — and one company, Sweden’s Lovable, capturing hearts and headlines.
Over the past 12 months, its valuation has skyrocketed, recently reaching $6.6bn, while founder Anton Osika has taught his fellow CEOs a thing or two about how to engage with investors, potential hires and customers on social media.
Aside from Lovable, Revolut remained eagerly watched by everyone in the industry — rolling out a seemingly endless stream of new products, from private banking to mobile plans, and making headlines for hitting a $75bn valuation, keeping schtum about where and when exactly it might list and still not having its full UK banking licence.
2025 was also the year that the narrative around European tech took an unexpected turn for the optimistic. EU Inc gained momentum (while the hurdles facing it also increased), hackathons picked up steam across the continent (perhaps none so well-marketed as those from Project Europe) and several European scaleups cemented their positions as category leaders, from Oura to Vinted to Bending Spoons.
Less upbeat was the news around climate tech (with funding plummeting, bankruptcies mounting and founders pivoting to ‘resilience’), European tech media (with stalwarts TechCrunch and The Next Web laying off teams) and VC fundraising (remaining muted).
There was also drama in droves: the Nato Innovation Fund had a tumultuous year; the ‘996’ approach found its fans and its critics; and once-hot AI companies began to run into trouble as competition mounted.
Can 2026 be equally lively? I suspect so.
Read on for Sifted’s most-read stories of 2025.

Scoop: Revolut to take on American Express with move into reward credit cards & Scoop: Revolut targets wealthy clients with move into private banking
This was the year that Revolut began seriously taking on the finance industry’s goliaths. In January, we scooped the fintech unicorn’s plans to move into private banking, competing with the likes of UBS and Morgan Stanley, and in April, we scooped its plans to launch reward credit cards to compete with the likes of American Express and Barclaycard.
Exclusive: The Family cofounder Oussama Ammar ordered to pay £6.5m in damages
The long-running fight between the cofounders of French startup accelerator The Family raged on. In April cofounder Oussama Ammar was found liable for fraud and breach of fiduciary duty against the organisation by a UK court. Daphné Leprince-Ringuet had the exclusive — and the backstory.
UK offers ‘laughable’ £80k salary for leading role in AI sovereignty plan
The UK government leant into tech and AI more than perhaps ever before — announcing a grand AI plan at the start of the year (and committing £2bn to it in the summer), appointing as advisors numerous figures from the startup world, including Alex Depledge and Octopus’ Greg Jackson, and being vocal about its ambitions to move even faster when it comes to adopting AI.
But it also had its fair share of blunders, facing pushback for rumoured plans to introduce an exit tax (which did not transpire) and for posting a job ad for a key AI role with a “laughable” salary.
Europe’s 20 most valuable startups and scaleups
At the start of the year, Revolut occupied the top spot of our list of most valuable European startups: a position it maintains, with a valuation that’s increased by more than €20bn over the year.
TechCrunch rocks industry with European shutdown: ‘A gut punch to the ecosystem’
European startups mourned TechCrunch’s withdrawal from the region after the publication, which had been a central part of the ecosystem for decades, shut down local operations and made many long-serving employees redundant.
AI agent startups: 18 companies VCs are watching in Europe & 11 AI agent startups to watch, according to investors & AI agent startup ideas VCs want you to pitch them
VCs had to stay on their toes in the fast-changing arena of AI agents. Over the course of the year, startups like Sweden’s ‘Chrome killer’ Strawberry Browser and the UK’s note-taker Granola attracted hype, while investors kept their eyes peeled for agent startups solving a whole list of other use cases too.
12 defence tech startups to watch in 2025, according to VCs
Keeping on top of Europe’s troop of new defence startups became an almighty task too, with companies springing up to address gaps in supply chains, critical infrastructure and autonomous systems.
Over 500 applied for Europe’s ‘YC for VC’. Meet the 20 who made the cut.
Mountside Ventures launched Europe’s first VC fundraising accelerator in February — and several of the 20 emerging managers selected have since closed their latest funds, including Circle & Co and The Nordic Web Ventures.
Exclusive: Partners leave LocalGlobe as firm nears close of latest funds
In October, Sifted scooped that London-based VC Phoenix Court was approaching the final close of its latest early-stage and growth stage funds, amid a raft of senior exits.

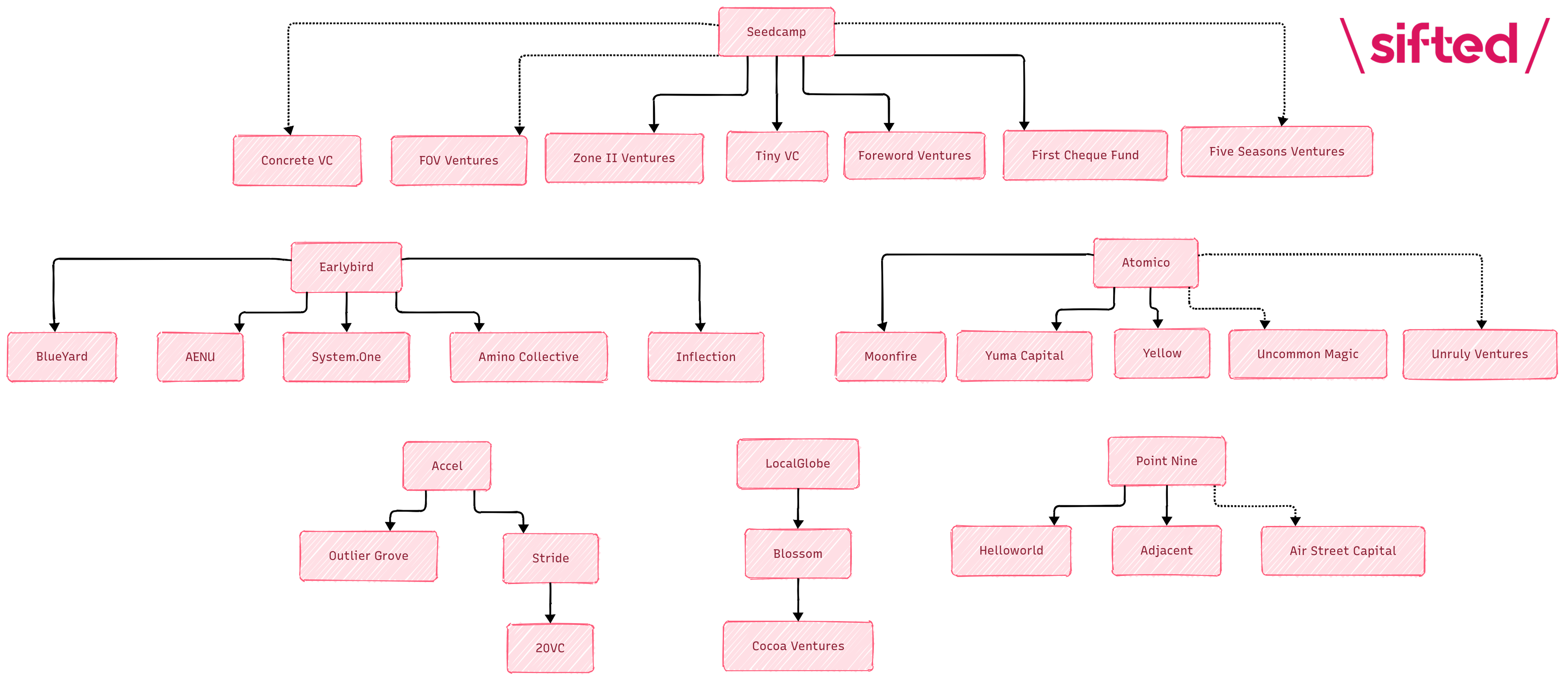
Europe’s VC mafias
We catalogued Europe’s VC family trees, with Seedcamp, Earlybird and Atomico proving to be the firms which have spawned the most prodigy.
Inside the unravelling of the €1bn NATO Innovation Fund: alleged conflicts of interest, departures and disorganisation at the alliance’s big VC bet
The NATO Innovation Fund has had its ups and downs, including the departure of four out of five of its original investment partners, allegations of potential conflict of interest surrounding its now former-chair Klaus Hommels and a legal dispute over pay with one of those former partners. Speaking on the Sifted Podcast in December, Fiona Murray, chair and former vice chair of NIF, addressed the challenges the organisation has faced so far — and discussed the work that remains to be done in Europe to prepare for the “extremely real” threat posed by Russia.



